PADDY CAKE


Enemies are easy to make, especially when you are a goofy fun-loving frog, or at least that’s what Paddy the Frog thinks—
Help Paddy the Frog and her friend, Bella, solve the mystery of who would PURPOSEFULLY ENTRAP her...
—in a cake.
Satirical children's picture book inspired game to be made using Yarnspinner for Unity.

TOOLS:
Unity
Yarnspinner

TEAM:
Solo Project
ROLE:
Writer
2D Artist

TIMELINE:
5 weeks
on and off
Project Goal
-
Design the narrative premise of a game I want to make and write dialogue in the voice reminiscent of a children's book or cartoon that doesn't take itself too seriously.
-
Writing Focus: establish personalities through speaking style and convey a convincing, comical, but convoluted friendship through these anthropomorphic characters.
Story Overview
It’s late summer in a tiny “Frog and Toad” style village.
A young frog and a teacup pig are going about their day when they see a HUGE cake. Paddy, the frog, thinks this cake looks like the fluffiest, most comfortable cake she's ever seen and is compelled, no ACHING to sit on it.
As much as Bella, the pig, tries to convince her it's not as good of an idea as she thinks, it is no use to Paddy, all sense is meaningless when a cake such as this is before her eyes.
Lo and behold --the cake was a trap!
Now stuck in a cake, Paddy is convinced someone planted this trap knowing she just wouldn't be able to resist sitting on it. Paddy and Bella go on an investigative adventure around the village in a mystery plot to find out who is behind Paddy’s entrapment.


Process
RESEARCH
I began the design procress by researching childrens books to see what writing style I can adopt for the child-like tone I'm trying to immitate and learned that childrens books usually convey a message to children among the seemingly simple story.


Wind in The Willows and the Frog and Toad books —specifically the small village anthropomorphic characters— were the inspiration for the premise. I also noted how the authors are writing stories that are familiar to adults but in a way that is understandable to children.

Turtle and Tortoise are Not Friends uses the conflict between the two as an analogy for a serious issue in tolerating differences while addressing it in a humourous, understandable way.

I liked the playful, unserious, and simple writing style of Mo Willems books.
Then, I continued the research process by finding visual and story oriented games to think about how I could adapt that writing style to a video game format.



Very little skill is needed for the gameplay in these games and the speech bubbles are always very dynamic.
CHARACTER BIOS
With a general idea of where I want the mystery to go and what kind of message I want convey, I vaguely decided the character traits of various characters that would help convey the story.


I also drew the characters :)
GAMEPLAY DESIGN
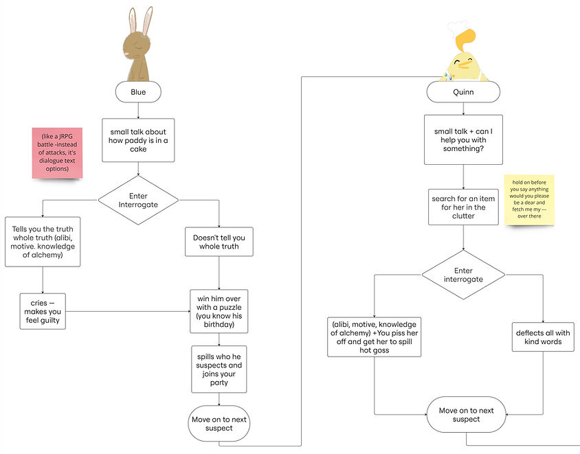
My initial idea for the gameplay was a JRPG battle style system for "investigating" each suspect where the "attacks" would be various dialogue options that would either disarm the character, catch them in a lie, or befriend them, letting them into your party so you can use the abilities of that character to take down the next.
Because of scope and peer feedback on the risk of this style being repetitive, the design shifted to a form that accentuates the satirical dialogue more where the player would let the story play out while solving small visual puzzles.
Dialogue Writing
SCENE SAMPLE
Note: the following dialogue is written in the format of a Yarn Spinner for Unity file where the player is reading this scene accompanied with sound effects and voice acting.
title: Start
---
<<wait 2>>
?: Hey!
?: Excuse me?
?: Hi!
?: Bella!
?: listen,
?: I've got to go for a bit, so can you watch this for me until I get back?
?: Thanks. You don't need to stare at it or anything—
?: —just make sure Paddy doesn't get on top!
===
title: PaddyDialogue
tags:
position: -19,-17
---
Bella: Paddy! You found me!
-> THAT'S AMAZING
Paddy: I DIDN'T KNOW WE WERE PLAYING HIDE AND SEEK!
Bella: Oh...
Bella: Yes we were.
-> Pissed
Paddy: This isn't where we said to meet.
Bella: Yea.. Sorry about that. It's just that I was sitting here and-
[[PaddySeesCake]]
===
title: PaddySeesCake
tags:
position: 88,117
---
Paddy: Bella, the weather is absolutely subLIME today— we HAVE to go to the…
Paddy: what is that.
Bella: oh yea, you wouldn’t believe this, they told me not to letPaddy: I HAVE TO SIT ON IT
Bella: NO! THEY TOLD MEPaddy: OUUU I MUST- LOOK AT THAT FROSTING, THE SPONGE, OH IT CANNOT GO UNSAT, IT BELONGS
UNDER A LOVELY FROGS ASS
Bella: Paddy I-I really don't think you needBella: NOOPaddy: —soooO COMFY!
Paddy: OH THE RIBBED LINES OF ICING, IGNORANT BE THE MAN WHO CALLS IT WRINKLES, VELVETY
SPREAD. Just enough to be breathable really, I could feel the air circulating it’s quite
and intricate design and I JUST KNEW IT WOULD BE THE PERFECT TEXTURE FOR THIS BEAUTIFUL
HOT DAY-
[[PaddyIsVictimized]]
===
title: PaddyIsVictimized
tags:
position: 192,260
---
<<wait 2>>
Paddy: it was a trap
Paddy: TheyPaddy: they casted a spell on this cake…
Paddy: and then tempted me with their genius.
Bella: Wait… how?
Paddy: Of course it's so simple. Let it be known, Bella, I am not short of enemies in
this town it seems
Bella: Well they couldn’t have meant fo—
Paddy: BUT WHO WOULD IT BE?
Bella: I really don’t think it was meant to be sat oPaddy: WHAT KIND OF SICK TWISTED INDIVIDUAL WOULD LACK SYMPATHY TO THIS DEGREE. NOT A
SECOND OF CONSIDERATION FOR THE TEMPTED. CRAFTSMANSHIP SO SPECTACULAR JUST SETTLED IN
THE MIDDLE OF THE STREET LIKE THIS!
-> a cake...
Paddy: thats it! someone who bakes… lets go bella, I know exactly who did this.
-> a spell ...
Paddy: Someone who would cast a spell on a cake, a sick individual. Who would be
so miserable to destroy a good thing...
-> a vendetta ...
Paddy: Someone wanted to trap me SO bad... THATS IT! I know exactly who did
this.
===
FULL WRITTEN DIALOGUE
Note: this was regrettably not written in any particular format and some dialogue have been subject to change in the ongoing build. It is also lengthy —read at your own risk.

